各位老师,根据学校《关于开展我校2025年度广东省高校教学质量与教学改革工程建设项目申报推荐工作的通知》(https://wfw.gdou.edu.cn/info/1046/34668.htm),现就院内申报推荐省级质量工程项目工作,通知有关事项如下。
一、项目类型及申报说明
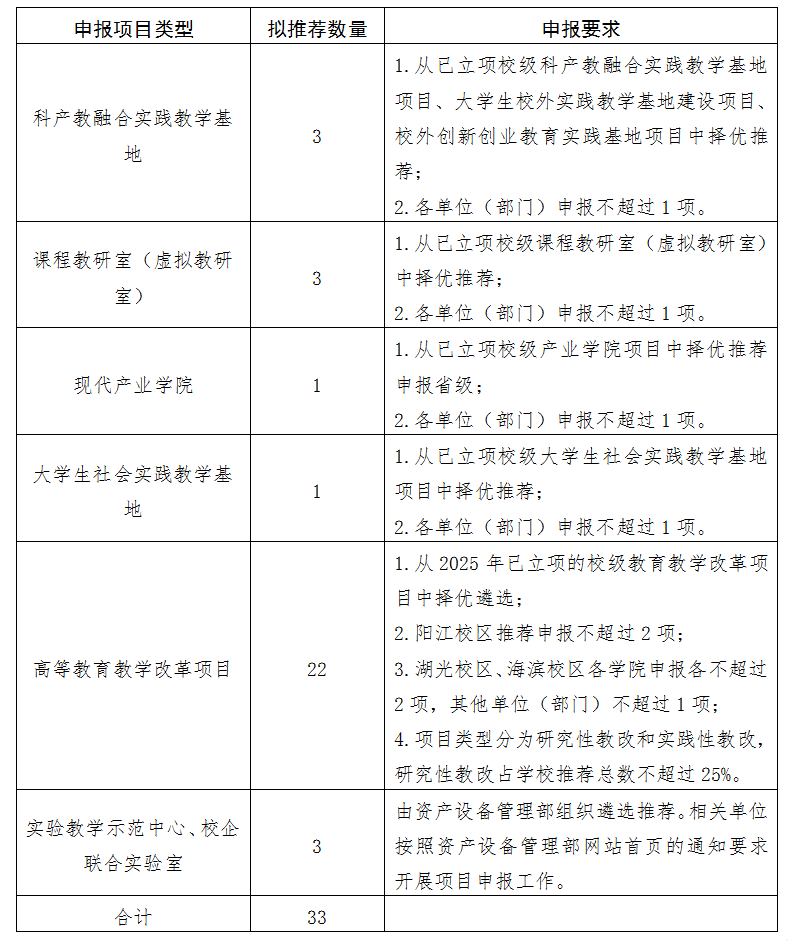
质量工程项目实行分类建设、限额推荐,我校2025年度省级质量工程项目推荐限额是33项。结合学校本科教育教学建设与改革发展实际,各类型项目拟推荐数量及相关要求如下:

二、申报条件
2025年度省级质量工程项目申报对象必须是我校已正式立项的校级项目(以发文为准),项目在校内得到学校的政策和资金支持,且前期建设已取得一定成果并具有实际应用价值,有必要继续推进。项目负责人存在下列情形之一的,不予推荐申报:
(一)近3年来(自2022年9月1日起计算,下同),负责人主持有省质量工程建设项目按文件要求应参加但未参加省级验收;
(二)所主持省质量工程建设项目在2024年度省级验收中列为“不通过”或在上一年度省级验收中列为“不通过”或“暂缓通过”;
(三)主持省质量工程建设项目尚未校内结题再次申报同类型项目;
(四)2025年申请同时主持多个类别项目;
(五)堆砌材料、临时拼凑或突击申报的项目不予以推荐;
(五)不具备副高级或以上职称(高等教育教学改革项目除外);
(六)发生师德师风问题或教学事故等应予限制立项的情况。
三、申报流程
(一)项目负责人申报
1. 申报人在“教学类项目管理平台”申报,需提交的电子材料有:
(1)项目建设任务书或申请书(PDF格式)(附件2);
(2)《2025年度省级质量工程建设项目推荐汇总表》(附件3),上传excel格式;
(3)成果佐证材料(PDF格式),佐证材料须附封面及目录,封面标注项目类别、项目名称、项目负责人,并盖所在单位公章。
申报时间:2025年10月22日—10月25日。逾期不报的,即视为自动放弃申报。
2. 申报人在2025年10月25日前,将填写好的《2025年度省级质量工程建设项目推荐汇总表》(附件3,Excel格式)发送至黄显懿老师企业微信。
(二)单位推荐
各单位对本单位相关校级质量工程建设项目进行全面摸查,根据项目建设基础和预期效果,结合本单位教学改革实际进行规划、遴选。遴选推荐要坚持回避原则,确保项目遴选推荐工作公平、公正。经学院党政联席会议或部门会议研究同意后,将拟推荐结果在单位(部门)内公示至少3天。
1. 各单位需在“教学类项目管理平台”进行审核:
(1)需对申请人的材料进行全面审查并填写评审意见,评审意见应包括团队师德师风建设以及是否存在教学事故等意见;
(2)审核截止日期:10月28日
2. 电子材料提交:10月29日前,将《2025年度省级质量工程建设项目推荐汇总表》(附件3)Excel格式和分管领导签字盖章后的扫描PDF版,发送至邮箱:jxzlbzk@gdou.edu.cn。
3. 纸质材料提交:
(1)《2025年度省级质量工程建设项目推荐汇总表》(分管领导签字盖章版)。
(2)项目建设任务书或申请书一式一份。
(3)提交时间:在学校确定拟推荐项目后另行通知。
(4)提交地点:行政楼522室
(三)专家评审
教务部会同相关职能部门对各单位部门推荐的申报材料进行审核,组织专家评审,择优确定拟推荐项目,公示5个工作日,公示期无异议后正式推荐。
四、联系人及联系方式
科产教融合实践教学基地、现代产业学院、专项人才培养提升计划等项目,联系人:洪老师,电话:0759-2383121;
课程教研室(虚拟教研室)项目,联系人:鲁老师,电话:0759-8218337;
高等教育教学改革项目,联系人:陈老师,电话:0759-8218339;
平台操作问题联系人:陈老师,电话:0759-2383363。
附件:
1. 附件1.广东省教育厅关于开展2025年度广东省本科高校教学质量与教学改革工程项目申报推荐工作的通知
2. 附件2.项目建设申请书或任务书
3. 附件3.《2025年度省级质量工程建设项目推荐汇总表》
经济学院
2025年10月21日